Pesquisar

Como Instalar e Programar dos Termostatos PID Rex C-*00

Como instalar e programar o termostato PID rex c100

Neste post, será apresentado como instalar e programar o termostato PID Rex C*00 bem como exemplos de aplicação. Além disso, se desejar adquirir esse controlador da nossa loja RoboBuilders,

C100:

  1. Com relé: clique aqui;
  2. Com SSR: clique aqui; 

C400:

  1. Com relé: clique aqui;
  2. Com SSR: clique aqui; 

C700:

  1. Com relé: clique aqui;
  2. Com SSR: clique aqui;

C900:

  1. Com relé: clique aqui;
  2. Com SSR: clique aqui.

Sumário

Informações gerais

  • Termostato digital programável de alta precisão com controlador PID;
  • Compatível com sensores de alta temperatura, permitindo maior flexibilidade na aplicação;
  • Indicado exclusivamente para cargas resistivas, garantindo o desempenho adequado do equipamento;
  • Ideal para uso na indústria, em diversas aplicações que requerem precisão no controle de temperatura.

Especificações técnicas

Gerais

  • Tensão de alimentação: 110/220V 50/60Hz;
  • Consumo: 5VA;
  • Controle: PID;
  • Precisão de medição: 0,5%;
  • Temperatura ambiente: 0 a 50°c;
  • Humidade ambiente: 45-85%RH;

Específicas

ModeloTamanho DINPainel Externo (mm)Furo de Montagem (mm)Peso Aprox.
REX-C1001/16 DIN48 x 4845 x 45170g
REX-C4001/8 DIN (V)48 x 9645 x 92260g
REX-C7003/16 DIN72 x 7268 x 68250g
REX-C9001/4 DIN96 x 9692 x 92340g

Como identificar o modelo

Existem diversas variações do Termostato PID Rex C que se diferenciam pelo tamanho, modo de controle do termostato, tipo do sensor de temperatura, saída de acionamento da carga e presença de alarme. Cada uma dessas variações é identificada por um código específico que é registrado no modelo do equipamento. Esses códigos seguem a seguinte estrutura:

Tamanho (1)

Os modelos C100, C400, C700 e C900 possuem as mesmas especificações internas, com a única diferença entre eles sendo as dimensões externas.

Controle (2)

  • F: Controle PID com ação reversa;
  • D: Controle PID com ação direta;
  • W: Ação de controle PID com resfriamento por água;
  • A: Ação de controle PID com resfriamento por ar.

Tipo de Entrada (3)

Código do Intervalo (4)(5)

Tipo de Controle de Saída (6)

  • M: Relé de contato – máx 250V 3A (pode acionar chave contatora ou relé 110/220V);
  • G: TRIAC;
  • V: SSR 0-12Vcc;
  • 8: Corrente (4 a 20mA).

Os modelos C400, 700 e C900 possuem uma segunda letra e outra saída:

  • Nenhum: Ação de Controle F ou D;
  • M: Relé de contato;
  • V: SSR;
  • 8: Corrente.

Alarmes (7)(8)

  • N: sem alarme
  • A: alarme de desvio alto
  • B: alarme de desvio baixo
  • C: alarme de desvio alto/baixo 
  • D: alarme de banda
  • E: alarme de de desvio alto
  • F: alarme de desvio baixo com ação de espera
  • G: alarme de desvio alto/baixo com ação de retenção
  • H: sistema de alarme alto 
  • J: sistema de alarme baixo 
  • K: alarme alto com ação de retenção
  • L: alarme baixo com ação  de retenção
  • P: alarme de de ruptura de aquecedor (HBA)[CTL-6]
  • S: alarme de ruptura de aquecedor (HBA)[CTL-12]
  • R: alarme de controle de quebra de malha (LBA)

Exemplo:

REX-C100FK02-V*AN

Modelo: C100
F: Controle PID com ação reversa;
K: Termopar do tipo K;
02: Intervalo de temperatura 0 a 400°C;
V: Pulso 0/12VCC (usado para acionar relé externo);
A: Alarme de desvio alto;
N: Sem alarme.

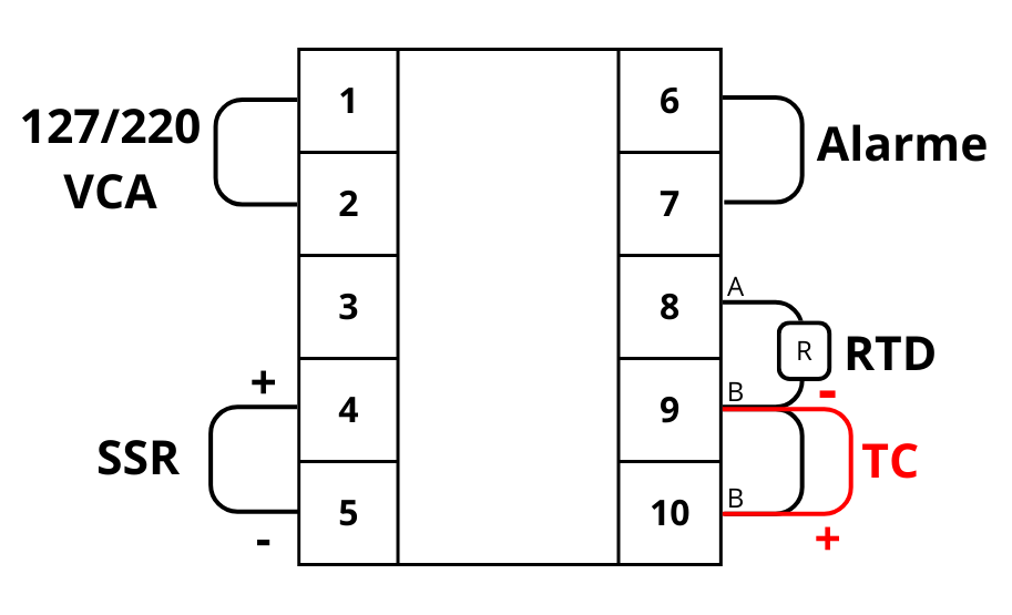
Como conectar o termostato

Sensores

Saída tipo SSR

  1. Os pinos 1 e 2 correspondem à alimentação e devem ser conectados à rede elétrica;
  2. O pino 4 (+) do controlador deve ser ligado ao pino (+) do SSR;
  3. O pino 5 (-) do controlador deve ser conectado ao pino (-) do SSR;
  4. Os pinos de saída do SSR devem ser conectados em série ao dispositivo de saída escolhido;
  5. Caso opte por utilizar um alarme, ele deve ser conectado em série às portas 6 e 7;
  6. Os fios do sensor de temperatura devem ser conectados à depender do tipo de sensor de acordo com o diagrama acima.

Saída tipo relé

  1. Os pinos 1 e 2 correspondem à alimentação e devem ser conectados à rede elétrica;
  2. Conecte uma fonte de alimentação ao pino 3;
  3. Conecte o dispositivo de saída ao pino 4 e a outra fase;
  4. Ao pino 5 conecte uma lâmpada conectada à outra fase para alertar quando a temperatura desejada for atingida;
  5. Caso opte por utilizar um alarme, ele deve ser conectado em série às portas 6 e 7;
  6. Os fios do sensor de temperatura devem ser conectados à depender do tipo de sensor de acordo com o diagrama acima.

Como programar o termostato

termostato pid rex c100
  1. Pressione a tecla SET;
  2. Através das teclas ◄, ▲ e ▼, escolha a temperatura que deseja que o controlador mantenha e aguarde a temperatura SV parar de piscar.

Isso é o bastante para que o dispositivo funcione normalmente. Porém, além da temperatura, existem outros parâmetros no controlador que podem ser ajustados. Estes podem ser vistos nos próximos tópicos.

Menu Principal

Para acessar o menu, segure a tecla SET por 3 segundos, até ver o código AL1 no display, para alternar entre parâmetros aperte a tecla SET até chegar ao parâmetro que desejar e, em seguida, utilize as teclas ◄, ▲ e ▼ para alterar o valor desse parâmetro.

Menu Avançado

Tabela com símbolos e parâmetros avançados que aparecem no dispositivo

Simbolos de Erro

Quando o aparelho não funcionar de acordo  com o esperado, alguma das mensagens deverá aparecer no display:

Exemplo de programação

Controle de aquecimento para fornos

Supondo que você deseja programar o seu controlador para aquecer um sistema e desligar quando atingir 250°C, siga os seguintes passos:

  1. Pressione a tecla SET para alterar o SV;
  2. Utilizando as teclas de ajuste, altere o valor do display SV para 250°C;
  3. Pressione a tecla SET novamente para salvar a configuração.

Observe que quando a temperatura se aproximar do valor programado, o sistema começará a desligar e ligar periodicamente até atingir a temperatura desejada de 250°C.

Conclusão

Visto como instalar e programar o termostato PID Rex C, pode-se observar que ele é completo e versátil para automatizar aquecimento e resfriamento com eficiência e precisão. Ele é equipado para todos os tipos de aplicação, tendo várias versões e diversos parâmetros para personalização e adequação à todos os cenários. Com a ligação correta e parâmetros bem ajustados, se terá um controle estável, seguro e durável.